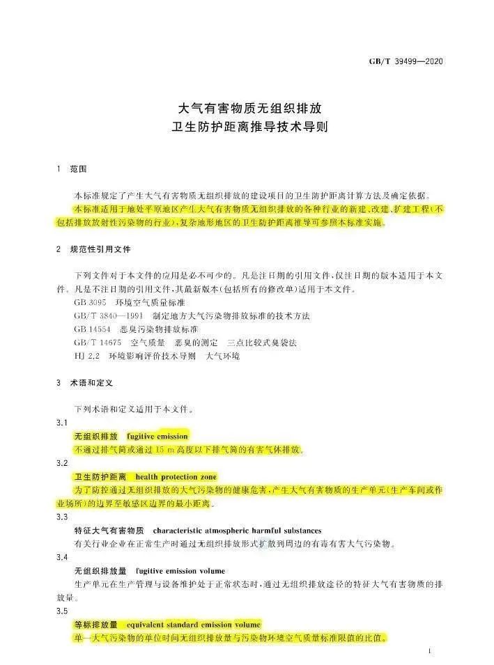
《大氣有害物質無組織排放衛生防護距離推導技術導則 GB/T 39499-2020》已正式發布。
與GB/T 8195-2011 等29 項衛生防護距離標準相比,主要技術變化如下:
1、系列標準改為1 項技術導則類標準,標準文件名稱改為《大氣有害物質無組織排放衛生防護距離推導技術導則》;
2、取消了衛生防護距離限值,給出了特征大氣有害物質的衛生防護距離的計算方法及確定依據。
本導則代替了29 項衛生防護距離標準代替以下29項衛生防護距離標準
GB/T 8195 2011《石油加工業衛生防護距離>)
GB/T 11654.1 2012《造紙及紙制品業衛生防護距離 第1部分:紙漿制造業))
GB/T 11655.1 2012《合成材料制造業衛生防護距離 第1部分:聚氯乙烯制造業》
GB/T 11655.6 2012《合成材料制造業衛生防護距離 第6部分:氯丁橡膠制造業》
GB/T 11657 1989《銅冶煉廠(密閉鼓風爐型)衛生防護距離標準》
GB/T 11659 1989《鉛蓄電池廠衛生防護距離標準》
GB/T 11660 1989《煉鐵廠衛生防護距離標準》
GB/T 11661 2012《煉焦業衛生防護距離》
GB/T 11662 2012《燒結業衛生防護距離》
GB/T 11666.1 2012《肥料制造業衛生防護距離 第1部分:氮肥制造業))
GB/T 11666.2 2012《肥料制造業衛生防護距離 第2部分:磷肥制造業》、
GB/T 18068.1 2012《非金屬礦物制品業衛生防護距離 第1部分:水泥制造業))
GB/T 18068.2 2012《非金屬礦物制品業衛生防護距離 第2部分:石灰制造業》
GB/T 18068.3 2012《非金屬礦物制品業衛生防護距離 第3部分:石棉制品業》
GB/T 18068.4 2012《非金屬礦物制品業衛生防護距離 第4 部分:石墨碳素制品業》
GB/T 18070 2000《油漆廠衛生防護距離標準》
GB/T 18071.1 2012《基礎化學原料制造業衛生防護距離 第1部分:燒堿制造業》
GB/T 18071.3 2012《基礎化學原料制造業衛生防護距離 第3部分:硫酸制造業》
GB/T 18071.6 2012《基礎化學原料制造業衛生防護距離第6部分:硫化堿制造業》
GB/T 18071. 7 2012《基礎化學原料制造業衛生防護距離 第7部分:黃磷制造業》
GB/T 18071. 8 2012 《基礎化學原料制造業衛生防護距離 第8部分:氫氟酸制造業》
GB/T 18072 2000《塑料廠衛生防護距離標準》
GB/T 1807 4 2000《內燃機廠衛生防護距離標準》
GB/T 18075.1 2012《交通運輸設備制造業衛生防護距離 第1部分:汽車制造業》
GB/T 18078.1 2012《農副食品加工業衛生防護距離 第1部分:屠宰及肉類加工業》
GB/T 18079 2012《動物膠制造業衛生防護距離》
GB/T 18080. l 2012《紡織業衛生防護距離 第1部分:棉、化纖紡織及印染精加工業》
GB/T 18081 2000《火葬場衛生防護距離標準》
GB/T 18082.1 2012《皮革、毛皮及其制品業衛生防護距離 第1部分:皮革輯制加工業》
對十三屆全國人大三次會議第9186號建議的答復
秦英林代表:
您提出的關于調整屠宰項目選址衛生防護距離的建議收悉。經商生態環境部、國家衛生健康委,現答復如下。
一、關于調整屠宰項目選址衛生防護距離
原衛生部和國家標準委2012年發布了GB18078.1—2012《農副食品加工業衛生防護距離 第1部分:屠宰及肉類加工業》,標準規定了屠宰及肉類加工生產企業與敏感區之間所需衛生防護距離。根據國務院《深化標準化工作改革方案》“整合精簡強制性標準”的要求以及國務院辦公廳《強制性標準整合精簡工作方案》,國家標準委于2017年3月23日發布公告將該標準轉化為推薦性國家標準,不再強制執行。
近年來,隨著環保意識增強和工作力度加大,屠宰廠等生產企業的設施設備及工藝水平有了較大改進,各項污染防治措施得到加強,衛生防護距離系列標準的規定已經不適合當前企業實際狀況。2018年,國家衛生健康委啟動了衛生防護距離系列標準整合修訂工作,將包括GB18078.1—2012《農副食品加工工業衛生防護距離 第1部分:屠宰及肉類加工業》在內的29項衛生防護距離標準整合修訂為《大氣有害物質無組織排放衛生防護距離推導技術導則》, 標準規定了產生大氣有害物質無組織排放的各行業建設項目的衛生防護距離計算方法及確定依據。目前,國家衛生健康委已將該標準報送至國家標準委,擬由國家標準委發布。
二、關于環評審批時科學確定防護距離
在環評領域,確定屠宰項目選址防護距離時,參照有關標準進行了優化調整,要求考慮惡臭污染物無組織排放源強以及當地的環境及氣象等因素,按照《環境影響評價技術導則 大氣環境》(HJ2.2—2018)要求計算大氣環境防護距離,作為屠宰類建設項目選址以及周邊規劃控制的依據,以減輕對周圍環境保護目標的不利影響 。在實踐中,通過計算得出的大氣環境防護距離往往小于相關標準中的距離。下一步,生態環境部將繼續做好屠宰類建設項目環境影響評價管理工作,指導優化選址,加強屠宰企業惡臭污染管控,關注周邊群眾合理訴求,切實保障人民群眾生態環境合法權益。
感謝您對我部工作的關心,希望繼續對“三農”工作給予支持。
農業農村部
2020年8月28日
![]()
![]()
![]()
![]()
![]()
![]()
![]()
![]()
![]()
![]()
![]()
![]()
![]()
![]()
來源:環保365



掃一掃,精彩關注
網站首頁
一鍵電話